Frontansicht + Freifläche
Freifläche
Frontansicht
Halle
Halle
Halle
Halle
Halle
Halle
Halle
Halle
Halle
Halle
Halle
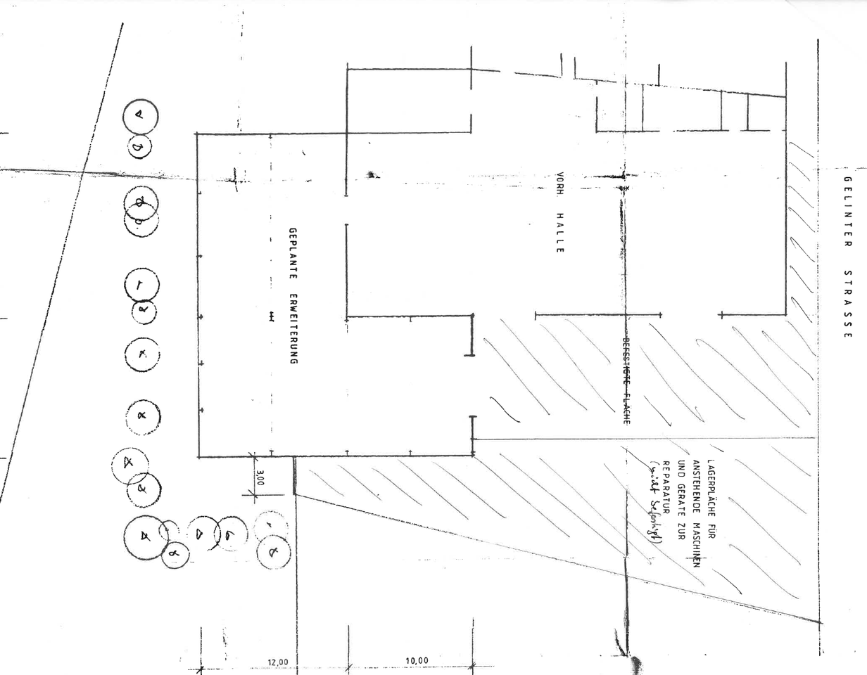
Grundriss
Ihr Ansprechpartner
Diese großzügige Gewerbehalle bietet ideale Voraussetzungen für Produktion, Lager, Logistik oder Handwerksbetriebe und überzeugt durch eine gelungene Kombination aus Fläche, Funktionalität und verkehrsgünstiger Lage. Mit einer Hallenfläche von insgesamt 1.141 m² steht ausreichend Raum für unterschiedlichste gewerbliche Nutzungen zur Verfügung. Ergänzt wird das Angebot durch eine zusätzliche Freifläche von ca. 520 m², die sich hervorragend als Lager-, Rangier- oder Abstellfläche eignet.
Die Halle ist funktional geschnitten und praxisorientiert ausgestattet. Neben der großzügigen Hauptfläche verfügt das Objekt über einen separaten Bürobereich, der ideale Bedingungen für Verwaltung, Organisation oder Kundenempfang bietet. Darüber hinaus stehen Umkleideräume sowie Sanitäranlagen zur Verfügung, was den Standort besonders attraktiv für Betriebe mit Mitarbeiterverkehr macht und einen reibungslosen Betriebsablauf unterstützt.
Die Immobilie befindet sich in ländlicher Lage, wodurch ruhiges Arbeiten und großzügige Flächenverhältnisse gewährleistet sind. Gleichzeitig ist die verkehrliche Anbindung hervorragend: Die nächste Autobahn ist in nur ca. fünf Minuten erreichbar, sodass eine schnelle Verbindung zu regionalen und überregionalen Wirtschaftszentren sichergestellt ist. Diese Kombination aus ruhiger Umgebung und optimaler Erreichbarkeit macht den Standort besonders interessant für Unternehmen, die Wert auf Effizienz und Flexibilität legen.
Insgesamt bietet diese Gewerbehalle ein überzeugendes Gesamtpaket aus Fläche, Ausstattung und Lage und eignet sich ideal für Unternehmen, die einen funktionalen, gut angebundenen und vielseitig nutzbaren Standort suchen.
Die Gemeinde Wachtendonk liegt im Kreis Kleve am linken Niederrhein und zeichnet sich durch ihren besonderen Charme aus, der ländliche Idylle mit guter verkehrlicher Erreichbarkeit verbindet. Der historische Ortskern mit seinen denkmalgeschützten Gebäuden, kleinen Geschäften und gastronomischen Angeboten verleiht Wachtendonk eine hohe Aufenthaltsqualität und ein gewachsenes, lebendiges Umfeld.
Trotz der ruhigen, naturnahen Lage ist die Verkehrsanbindung hervorragend. Über die nahegelegenen Autobahnen A40 und A57 sind die Städte Krefeld, Duisburg, Moers sowie die Ballungsräume des Ruhrgebiets und der Rheinregion in kurzer Zeit erreichbar. Auch die niederländische Grenze befindet sich nur wenige Kilometer entfernt und eröffnet zusätzliche wirtschaftliche und logistische Perspektiven.
Wachtendonk bietet eine gut ausgebaute Infrastruktur für den täglichen Bedarf. Einkaufsmöglichkeiten, Bäckereien, Ärzte, Apotheken, Kindergärten und Schulen sind im Ort vorhanden oder in den umliegenden Gemeinden schnell erreichbar. Die Region ist zudem bekannt für ihre hohe Lebensqualität, geprägt durch weite Felder, Flusslandschaften und zahlreiche Rad- und Wanderwege entlang der Niers.
Die Kombination aus ruhiger Lage, gewachsener Struktur und sehr guter Anbindung macht Wachtendonk sowohl für Wohnnutzungen als auch für gewerbliche Standorte besonders attraktiv. Unternehmen und Bewohner profitieren gleichermaßen von der Nähe zur Natur und der schnellen Erreichbarkeit wirtschaftlicher Zentren.
47669 Wachtendonk
„*“ zeigt erforderliche Felder an
Mit wenigen Daten können Sie bereits hier den besten Zinssatz und ihre individuelle Rate berechnen. Eine geprüfte Finanzierung erhöht Ihre Chancen, schnell und erfolgreich für dieses Objekt agieren zu können.
Sie sehen gerade einen Platzhalterinhalt von Standard. Um auf den eigentlichen Inhalt zuzugreifen, klicken Sie auf den Button unten. Bitte beachten Sie, dass dabei Daten an Drittanbieter weitergegeben werden.
Weitere InformationenSie müssen den Inhalt von reCAPTCHA laden, um das Formular abzuschicken. Bitte beachten Sie, dass dabei Daten mit Drittanbietern ausgetauscht werden.
Mehr InformationenSie sehen gerade einen Platzhalterinhalt von Facebook. Um auf den eigentlichen Inhalt zuzugreifen, klicken Sie auf die Schaltfläche unten. Bitte beachten Sie, dass dabei Daten an Drittanbieter weitergegeben werden.
Mehr InformationenSie müssen den Inhalt von reCAPTCHA laden, um das Formular abzuschicken. Bitte beachten Sie, dass dabei Daten mit Drittanbietern ausgetauscht werden.
Mehr InformationenSie sehen gerade einen Platzhalterinhalt von Instagram. Um auf den eigentlichen Inhalt zuzugreifen, klicken Sie auf die Schaltfläche unten. Bitte beachten Sie, dass dabei Daten an Drittanbieter weitergegeben werden.
Mehr InformationenSie sehen gerade einen Platzhalterinhalt von X. Um auf den eigentlichen Inhalt zuzugreifen, klicken Sie auf die Schaltfläche unten. Bitte beachten Sie, dass dabei Daten an Drittanbieter weitergegeben werden.
Mehr Informationen